信用中国(吉林洮南)
信用中国(吉林洮南)
CREDIT.TAONAN.GOV.CN
注册
登录
{{Nickname}}
退出
欢迎访问信用中国(吉林洮南)!
{{dataTime}}
{{item.name}}
搜索
首页
信用动态
政策法规
信用公示
信用服务
个人信用
行业信用
诚信文化
资料下载
首页
>
特色栏目
>
资料下载
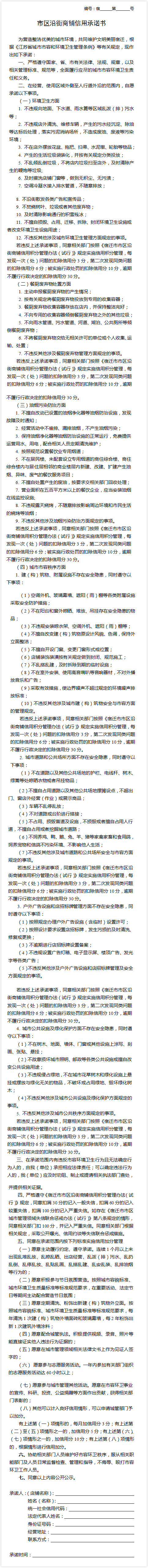
市场类信用承诺书
2019-11-01
|
来源:
|
专栏:
资料下载
|
浏览量:
1199249